крепление противотуманок на номер
Кронштейн для крепления дополнительных фар под государственный номер
Использую в поездках за город дальний свет, поэтому решил базовый дальний улучшить или восполнить дополнительным светом.
I. Ставить линзы в заводские фары не решился, а дешевых готовых заменителей фар, как на SX4 Classic, китайский рынок пока не предлагает, место для закрепления дополнительных фар на бампере SX4new нет, поэтому вариант выходил только один — кронштейн устанавливаемый под государственный номер.
ВАРИАНТЫ КРОНШТЕЙНОВ под гос.номер:
1. фирменные универсальные кронштейны QPAX (Q-light), цена изделия для избранных, посмотреть можно здесь www.off-road-light.ru/ind…category_id=463&Itemid=64
2. кронштейн IPF Light Bar — приемлемо 3000-4000руб., посмотреть можно здесь tuningwest.ru/vneshnij-ty…ednej-chasti-avtomobilya/
3. Кронштейн для установки фар под номерной знак — 2000руб., посмотреть можно здесь www.mir4x4.ru/shop/dopoln…far-na-pod-nomernoy-znak/
4. кронштейн крепления дополнительных фар НИВА — 800 — 1000руб. (производитель находится в Самаре или Тольятти, не помню, но в розницу он не торгует), заказал такие через интернет — магазин (магазинов много, набирайте через поисковик).
5. другие виды кронштейнов можно найти через поисковик.
II. Для установки кронштейна Бампер снимать не обязательно, достаточно снять решетку радиатора. Оклеиваете бампер малярным скотчем (место установки), размечаете расположение дырок на бампере, и сверлите (сверло 6*120мм. хватает по длине впритык, длиннее не нашел, перед 6-ой сверлил сверлом на 4мм.).
Кронштейн закрепил болтами на 120мм. через рамку под номер сквозь усилитель в бампере, с обратной стороны закрутил гайки с ушками (с ними намного «снаровистей»), получилось очень крепкая конструкция и при желании на нее можно установить тяжелые мощные фары.
Установка дополнительных фар Hella FF50 на кронштейн под номер — часть 1.
Привет. Сначала немного теории. Фары могут быть ближнего, дальнего и противотуманного света. По ПДД нельзя ставить больше 2х фар ПТФ, да и требования к ним жесткие — высота и ширина от внешних габаритов машины.
Дальний — 1, 2, 3, 4 шт. Установка не нормируется.
FF 50 бывают дальним и ПТФ. Ставить дальний и ездить с ним не стоит, даже опущенный вниз дальний будет слепить. Отличить от ПТФ легко, на ПТФ есть ребра по периметру.
Идея коротко:
поставить кронштейн на бампер под доп.свет, при этом иметь возможность его снимать.
Далее, чтобы «прокатило» для ГИБДД фары (а это на самом деле ПТФ) будут работать в том режиме, в каком мне удобнее, а именно в ПТФ, но по скрытой кнопке мгновенно будут моргать вместе с дальним и больше никак.
Просьба. Если Вам не нравится, то просто проходите мимо, не надо тут писать, «колхоз», «родные фары светят» и т.д. Вы все равно не поймете ЗАЧЕМ, а спорить о пустом не хочу. Спасибо.
Реализация.
Снимаем бампер (локер, отщелкиваем крепежи арок, нижняя накладка и т.д.)
Выдавливаем наружу штифты крепления родной подкладки под номер.
С обратной стороны подгоняем (отрезаем, подгибаем пластину, в моем случае толщина 3.5 мм, лучше толще).
Сверлим, подгоняем рамку и приклиеваем пластину.
Пластина-усилитель держится через родную пластиковую рамку болтами М6. В пластине нарезана резьба (на тонкой пластине пока М5). В эти отверстия закручиваются винты, держащие рамку под фары. Сверху саморезами прикручивается рамка номера. В любой момент можно снять кронштейн с фарами и вернуть номер обратно. На фото фары просто накинуты, для общего понимания. Проводка на герметичных разъемах пройдет под эмблемой в углах сетки.
«Почему эти фары, а не дальний?» — Хочу подсветить ту часть, где мне нужно.
«Маленькие, светят плохо.» — Посмотрим, я считаю, что как раз.
«Почему FF50?» — Цена, масса, всего-то грамм 250 фара. Модуль круче весит 800гр один и стоит 6 000р шт.
Подключение электрики будет в части 2.
UPD. Вот так ездят финны, карелы и др.
Я же поставил пока чуть меньшие варианты.
Volkswagen Tiguan 2015, двигатель бензиновый 2.0 л., 240 л. с., полный привод, автоматическая коробка передач — другое
Машины в продаже
Volkswagen Tiguan, 2015
Volkswagen Tiguan, 2013
Volkswagen Tiguan, 2012
Volkswagen Tiguan, 2014
Комментарии 33
умно. сам номерной кронштеин где можно наити? ото никак не могу пристроить фары
У нас в любом магазине для джипов, нивы и в запчастях. Или есть Biltema 42490, может ее проще найти
нашол на ebay.com. 20$
ну примерно так и стоит
«Подключение электрики будет в части 2.» подробного отчета нет или я плохо искал?)
Да, вторая часть не появилась. ))
Жаль, пригодилось бы другим))
Реализовать именно так — тяжело. Там минимум два реле незнакомых людям. По этому руки не доходят. Надо перерисовать на более простую схему, но это время
Понял) Хотел подсмотреть откуда управление дальнего брал. Шторки дальнего на линзах в птф подключить надо. Фары DLA. Как сказали сложно подключить, но в колодке фары вроде есть провод на дальний.
Приветствую!
Как фары после полугода эксплуатации?
Внимание ГИБДД не привлекали?
Были никому не нужны. Да и если что, у меня есть волшебная кнопка, которая «рубит все» одним коротким нажатием. После этого они работают только в режиме доп. дальнего. ))
Я и хочу себе вывести их на отдельную кнопку, и только как доп.дальний
Под дальний есть такие же фары, только дальнего. У меня — птф.
Пока нет.
По ГОСТу требования к _расположению_ есть только для ближнего и ПТФ.
к количеству: ПТФ = 2, Ближний = 2.
Дальний — до 4х.
Т.е., они у меня «дальнего» света. Моргают вместе с дальним. А то, что могу включить отдельно — решается кнопкой. Ну мало ли релюшка залипла».
Основной момент — могут прикопаться к маркировке — на них ПТФная естественно, чтобы не слепить встречку.
Кнопка отдельно-это да!))) Такие варианты ставлю всегда, включая в том числе и рабочий свет на экспедиционнике. Правда все изменения были внесены официально в свидетельство на ТС на заре внедрения тех.регламента.
Но я имел ввиду именно подставку под дополнительные фары, исходя из требований регламента:
3.7.1. В зоне наружной поверхности кузова, расположенной между линией пола и высотой 2 м от дорожной поверхности, не должно быть элементов конструкции, которые могли бы захватить (зацепить) или увеличивали бы риск или степень тяжести травмирования любого лица, которое может соприкоснуться с транспортным средством. Под линией пола подразумевается теоретическая линия, образованная как геометрический след от точек контакта конуса, имеющего половинный угол при вершине, равный 30°, с наружной поверхностью транспортного средства (рисунок 3.1). Выступающие домкратные гнезда, выхлопные трубы и колеса не учитываются, а колесные ниши считаются заполненными и включенными в объем кузова. Выпускная труба, расположенная сбоку, может представлять точку контакта, которая определит линию пола.
Транспортное средство удовлетворяет предписаниям пункта 3.7.1, если выполняются все предписания пункта 3.7.
3.7.2. Эмблемы и другие декоративные объекты, выступающие более чем на 10 мм, включая любую подложку, над поверхностью, к которой они крепятся, должны иметь возможность отклоняться или отламываться при приложении к ним усилия 100 Н, а в отклоненном или отломанном состоянии не выступают над поверхностью, к которой они крепятся, более, чем на 10 мм.
3.7.3. Любая выступающая часть наружной поверхности высотой 5 мм и более и контактирующая с шаром диаметром 100 мм должна иметь радиусы закругления не менее 2,5 мм, за исключением оговоренных ниже случаев. Проверка должна проводиться при управляемых колесах, находящихся в положении для прямолинейного движения.
3.7.4. Выступы высотой менее 5 мм, но более 1,5 мм должны иметь закругленные кромки.
Замудрено конечно в ТР написано, но пока в инете по этим подставкам отрицательного ничего нет от ГИБДД. Поэтому спросил у Вас именно из практики установки фар на эту подставку: есть вопросы от ГИБДД или нет?Понял что нет. Спасибо за инфо.
Номерные рамки под противотуманки или как улучшить штатный головной свет
Тема с проблемой освещения дороги не нова. Кто-то меняет оптику, кто-то занимается изобретательством в виде установки доп света. Но… Если в первом случае все выглядит эстетично… То второй вариант — так себе. Зависит все от рукастости.
На моем авто свет стал добротный после установки рестайловой оптики, то на других семейных авто — не ахти.
Ну и начал я придумывать, как сделать так, чтоб выглядело все красиво, практично и эстетично. Единственным местом под это дело видел район крепления гос рег знака.
Конечно в основе были и готовые решения от производителей из поднебесной, но… Качество так себе. А наши… Ну придумали элементарную конструкцию, согнули лист железа — нате и пользуйтесь.
Решил с этим вопросом бороться сам😁
Тем более опыт небольшой, но есть. Делал сам и защиту для ДВС ( броню), в борт журнале это есть, вроде.
Ну, а дальше, смотрим, как это выглядит…
Решил вначале примерить на цивика, а потом уж отдал рамку в пользование родственникам.
Снял свой грз, и начал примерку…
Вначале поставил кронштейн. Крепления в штатные места.
Затем поставил доп фары.
В кронштейне постарался максимально все предусмотреть: скрытая от глаз проводка за гос номером, возможность вывести провода за бампер и т.д.
Для эстетики сделал декоративные маски.
Ну и после монтажа фар, собственно эти маски и поставил.
Ну а потом крепится номер. Крепление получается безрамочным.
Имеем следующий вид.
На мой взгляд, получилось неплохо, но из-за острой формы морды цивика, вид не привычный, как минимум. 😁
На более квадратный формах выглядит неплохо.
Ну а дальше были эксперименты на другом авто. Фото ниже.
Ещё раз про законность установки ПТФ в нестандартные места
Очень много написано о законности или незаконности нештатных вариантов установки противотуманных фар на наших любимых «железных коней». Очень часто хитрые инспекторы ГИБДД стараются подвести такую установку либо под 12.4 ч.1: «Установка на передней части транспортного средства световых приборов с огнями красного цвета или световозвращающих приспособлений красного цвета, а равно световых приборов, цвет огней и режим работы которых не соответствуют требованиям Основных положений по допуску транспортных средств к эксплуатации и обязанностей должностных лиц по обеспечению безопасности дорожного движения- 3 000 руб., конфискация», либо 12.5 ч.3: «Управление транспортным средством, на передней части которого установлены световые приборы с огнями красного цвета или световозвращающие приспособления красного цвета, а равно световые приборы, цвет огней и режим работы которых не соответствуют требованиям Основных положений по допуску транспортных средств к эксплуатации и обязанностей должностных лиц по обеспечению безопасности дорожного движения- ЛП 6-12 месяцев, конфискация», т.е. то же самое, но «в движении».
В официальном комментарии к статье 12.5 ч.3 сказано:»Объективная сторона правонарушения, предусмотренного ч. 3 комментируемой статьи, заключается в нарушении требований п. п. 3.1 и 3.6 Перечня неисправностей, запрещающих эксплуатацию транспортного средства, на передней части которого установлены световые приборы красного цвета или световозвращающие приспособления красного цвета, а равно световые приборы, цвет и режим которых не соответствует конструкции транспортного средства.Субъектами рассматриваемых административных правонарушений являются водители транспортных средств.Дела об административных правонарушениях, предусмотренные ч. ч. 1, 2 и 3.1 данной статьи, рассматриваются начальником Государственной инспекции безопасности дорожного движения, его заместителем, командиром полка (батальона, роты) дорожно-патрульной службы, его заместителем. Составы административных правонарушений, содержащиеся в ч. ч. 1 и 3.1 данной статьи, могут рассматриваться также сотрудниками ГИБДД, имеющими специальное звание (ст. 23.3). Составы административных правонарушений, предусмотренные ч. ч. 3, 4 — 6, рассматриваются судьями (ч. 1 ст. 23.1).»
Перечень неисправностей, на который ссылаются в данных статьях:
«Перечень неисправностей и условий, при которых запрещается эксплуатация транспортных средств.
Настоящий Перечень устанавливает неисправности автомобилей, автобусов, автопоездов, прицепов, мотоциклов, мопедов, тракторов, других самоходных машин и условия, при которых запрещается их эксплуатация. Методы проверки приведенных параметров регламентированы ГОСТом Р 51709-2001 «Автотранспортные средства. Требования безопасности к техническому состоянию и методы проверки»
Касательно световых приборов: «3. Внешние световые приборы —
3.1. Количество, тип, цвет, расположение и режим работы внешних световых приборов не соответствуют требованиям конструкции транспортного средства.
Примечание. На транспортных средствах, снятых с производства, допускается установка внешних световых приборов от транспортных средств других марок и моделей.
3.2. Регулировка фар не соответствует ГОСТу Р 51709-2001.
3.3. Не работают в установленном режиме или загрязнены внешние световые приборы и световозвращатели.
3.4. На световых приборах отсутствуют рассеиватели либо используются рассеиватели и лампы, не соответствующие типу данного светового прибора.
3.5. Установка проблесковых маячков, способы их крепления и видимость светового сигнала не соответствуют установленным требованиям.
3.6. На транспортном средстве установлены:
спереди — световые приборы с огнями любого цвета, кроме белого, желтого или оранжевого, и световозвращающие приспособления любого цвета, кроме белого;
сзади — фонари заднего хода и освещения государственного регистрационного знака с огнями любого цвета, кроме белого, и иные световые приборы с огнями любого цвета, кроме красного, желтого или оранжевого, а также световозвращающие приспособления любого цвета, кроме красного.
Примечание. Положения настоящего пункта не распространяются на государственные регистрационные, отличительные и опознавательные знаки, установленные на транспортных средствах.
А вот теперь перейдем к ГОСТу, согласно которому работает данный перечень:
«ГОСТ Р 51709-2001 Автотранспортные средства. Требования безопасности к техническому состоянию и методы проверки (с Изменением N 1)
ГОСТ Р 51709-2001
Группа Д08
ГОСУДАРСТВЕННЫЙ СТАНДAPT РОССИЙСКОЙ ФЕДЕРАЦИИ
Автотранспортные средства
ТРЕБОВАНИЯ БЕЗОПАСНОСТИ К ТЕХНИЧЕСКОМУ СОСТОЯНИЮ И МЕТОДЫ ПРОВЕРКИ
Motor vehicles and their trailers. Safety requirements for technical conditions and methods of inspection
ОКС 03.220.20
ОКП 45 0000
Дата введения 2002-01-01.
Что же говорит данный ГОСТ по интересующей нас теме?
3.47 фары типа В: Фары противотуманные. Регламентирует тип противотуманных фар
4.3 Требования к внешним световым приборам и светоотражающей маркировке
4.3.1* Количество, тип, расположение, режим работы и цвет огней внешних световых приборов на АТС должны соответствовать требованиям конструкции автотранспортного средства.
__________________
* См. примечание ФГУП «СТАНДАРТИНФОРМ».
4.3.2* Изменение цвета огней, режима работы, мест расположения и демонтаж предусмотренных конструкцией АТС фар, сигнальных фонарей и световозвращателей ДОПУСКАЕТСЯ только в случаях, когда:
— комплектация АТС, в том числе снятых с производства, внешними световыми приборами проводится в соответствии с таблицей 6а;
— комплектация АТС проводится в соответствии с 4.3.2.3.
__________________
* См. примечание ФГУП «СТАНДАРТИНФОРМ».
Таблица 6а —
Требования Правил ЕЭК ООН к наличию внешних световых приборов на автотранспортных средствах
1.Наименование внешних световых приборов — Передняя противотуманная фара
2.Цвет излучения — Белый или желтый
3.Число приборов на АТС — 2
4.Наличие приборов на АТС
в зависимости от категорий — Рекомендуется (для категорий М, N)
ГОСТ 8769-75 (CT СЭВ 4122-83) :
2.3. Противотуманные фары
2.3.1. На каждом механическом транспортном средстве допускается установка спереди двух противотуманных фар. Для туристских и горных автобусов установка противотуманных фар обязательна.
2.3.2. Расположение противотуманных фар на транспортном средстве должно соответствовать указанному на черт.2.
Ни одна точка светового отверстия противотуманной фары не должна находиться выше верхней точки светового отверстия фары ближнего света.
2.3.3. Противотуманные фары должны быть видны в вертикальной и горизонтальной плоскостях в пределах минимально допустимых углов видимости (далее — углы видимости), указанных на черт.3.
2.3.4. Противотуманные фары должны излучать белый или селективно-желтый свет, но одинаковый для обеих фар, установленных на транспортном средстве.
ГОСТ Р 41.48-2004 (Правила ЕЭК ООН N 48) :
6.3 Передняя противотуманная фара
6.3.1 Установка
Факультативна на автомобилях, запрещена на прицепах.
6.2.3 Число
Две.
6.3.3 Схема монтажа
Специальных предписаний нет.
6.3.4 Размещение
6.3.4.1 По ширине — та точка поверхности, видимой в направлении исходной оси, которая в наибольшей степени удалена от средней продольной плоскости транспортного средства, должна находиться на расстоянии не более 400 мм от края габаритной ширины транспортного средства.
6.3.4.2 По высоте — не менее 250 мм над поверхностью грунта и не более 800 мм над поверхностью грунта для транспортных средств категории M_1.
Для транспортных средств других категорий максимальная высота не ограничена.
Однако ни одна из точек на поверхности, видимой в направлении исходной оси, не должна находиться выше наиболее высокой точки поверхности, видимой в направлении исходной оси, фары ближнего света.
6.3.4.3 По длине — спереди транспортного средства. Это условие считают выполненным, если излучаемый свет не мешает водителю ни непосредственно, ни косвенно за счет отражения зеркалами заднего вида и/или другими отражающими поверхностями транспортного средства.
6.3.5 Геометрическая видимость
Определяется вертикальными альфа и горизонтальными бета углами (2.13):
альфа = 5° вверх и вниз,
бета = 45° наружу и бета = 10° внутрь.
6.3.6 Направление
Ориентация передних противотуманных фар не должна меняться в зависимости от угла поворота руля. Фары должны быть направлены вперед, но при этом не ослеплять и не создавать излишнего неудобства водителям встречных транспортных средств и другим участникам дорожного движения.
6.3.7 Функциональная электрическая схема
Должна обеспечивать возможность включения и выключения передних противотуманных фар независимо от фар дальнего света, ближнего света или любой их комбинации.
6.3.8 Контрольный сигнал
Контрольный сигнал является обязательным.
Выполняет функции независимого немигающего предупреждающего сигнала.
6.3.9 Прочие предписания
Нет.
Таким образом, соблюдая цвет, число и правила размещения ПТФ, мы не нарушаем ни одного пункта ПДД!
Спасибо за внимание!
Установка противотуманных фар
Для установки противотуманных фар было приобретено:
Противотуманные фары Depo:
— ПТФ правая, каталожный номер: 442-2024R-UE (1984,84 руб),
— ПТФ левая, каталожный номер: 442-2024L-UE (1984,84 руб),
Для рестайлинговых машин начиная с 2007 года
Вставки панелей переднего бампера (решетки) GM:
— правая, каталожный номер: 14 00 409 (434,89 руб),
— левая, каталожный номер: 14 00 410 (524,02 руб)
Все заказано на Экзисте
Комплект для подключения ПТФ ВАЗ универсальный, в Авто49 — 360 руб.
В него входит проводка, 4-х контактное реле с гнездом для него, предохранитель с гнездом, соединительные клипсы, кнопка, немножко стяжек.
Двухконтактные герметичные разъемы 2 штуки — 300 рублей, Техком
Лампы: Osram H3 12V 55W, Планета Железяка
Дополнительно провода (были), стяжки, клеммы мама/папа, термоусадка, изолента, мастика герметизирующая МГ-14-16, гофра, ну и по мелочи.
Снимаем передний бампер, для этого снимаем решетку радиатора (сверху два винта Torx, снизу защелками к бамперу.
В передних арках выкручиваем по два самореза Torx, возле фар вынимаем два пистона. Можно снимать бампер, теперь он держится на защелках. Аккуратно (например с правого края) отщелкиваем их по одной. Сильно тянуть не нужно, чтобы не оторвать датчик температуры за бортом, он на нижней решетке, крепится на защелках. Предварительно на края крыльев в месте границы с бампером клеим малярный скотч, чтобы случайно не поцарапать крылья. Под машиной бампер крепится пластиковой защитой к днищу, ее не откручивали, просто отогнули бампер вниз, этого достаточно.
Готово.
Вынимаем старые решетки, крепятся на защелках. При необходимости помогаем отверткой (на всякий случай жало обмотать изолентой).
Вставляем новые решетки таким же образом.
ПТФ прикручиваются к бамперу в трех местах: сверху два винта с гайкой, снизу один саморез (крепление в комплекте не идет).
Вставляем лампы в ПТФ. Для подключения фар используются двухконтактные герметичные разъемы, с обжатыми клеммами «мама» на концах (обжимал сам).
Клеммы вставляются в разъем ПТФ, разъем герметизируется мастикой МГ-14-16 и сверху заматывается накрепко изолентой.
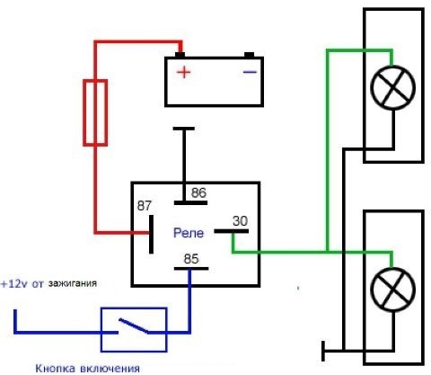
Затем начинаем подключать, собираем схему.
Не забываем скинуть клемму «-» с аккумуляторной батареи.
Схему я использовал самую простую.
Только в моем варианте я взял +12 Вольт на кнопку напрямую от аккумулятора (не хотел врезаться в проводку зажигания, да и не знал если честно к какому проводу цепляться), в этом случае есть вероятность забыть выключить ПТФ и разрядить тем самым аккумулятор. Но мне не трудно в любой момент поменять один проводок и привести схему в соответствие, а пока поездим так.
Массу для ПТФ повесил на усилитель бампера, под левой фарой было хорошее отверстие, все сделано через клеммы и надежно затянуто болтом.
Реле закреплено в передней части моторного отсека болтом, за горловиной наливного отверстия стеклоомывающей жидкости.
Все соединения проводки выполнены через клеммы, заизолированы термоусадкой и изолентой. Нет не единой скрутки. Масса на кузов под болт, +12 Вольт через клемму под гайку аккумулятора.
Проводка убрана в гофру и аккуратно проведена в моторном отсеке.
Чтобы протянуть проводку в салон нужно снять блок управления освещением и декоративную пластиковую панель под рулевой колонкой, инструкция по снятию: www.astra-h.ru/handsfree.html
Под рулевой колонкой на моторном щите есть ввод проводки в салон через резиновый уплотнитель. Проделав в нем отверстие, затягиваем проводку для кнопки в салон.
Выбираем место для установки кнопки на блоке управления освещением или где душе угодно, делаем отверстие и устанавливаем кнопку. Подключаем к ней проводку, убираем ее в гофру, упорядочиваем монтаж.
Я пока не определился с местом установки и формой кнопки, потому она пока что просто лежит у меня под ногами, но это временно.
Собираем все в обратной последовательности, не забывая про датчик температуры за бортом.
Проверяем, наслаждаемся результатом)
Примечание: при установке блока управления освещением на место он может не заработать сразу. Заводишь машину автоматом включается ближний свет, блок ни на какие манипуляции не обращает внимания, глушишь машину и ближний выключается. Получается косячный скандинавский пакет)))
Лечится следующим образом: глушится двигатель, снимается клемма с «-», отсоединяется блок, подсоединяется блок, ждете секунд 30, подсоединяется клемма, включается зажигание — фары не горят, блок заработал.
Спасибо за помощь моим хорошим друзьям Володе и Роману!
Всем удачи на дорогах!



























































